As a punchout user, please email ECT-punchout@RDOequipment.com for assistance.
Resource Center
{{product.shortName}}
{{product.sku}}
{{product.extended_sale_price > 0 ? product.extended_sale_price : 'TBD' | toCurrency({currencyCode : cartDetail.currency.code})}}
Remove
Cart details ({{productsTotalQuantity}})
Subtotal: {{subtotalAmount | toCurrency({currencyCode : cartDetail.currency.code})}}
Checkout Checkout
An error has occurred during checkout. We are sorry for the inconvenience. Please contact RDO Equipment Co. at (701) 401-9744 or RDOAccountHelp@RDOequipment.com.
Your Shopping Cart is empty

3D Machine Control Modeling Services


Turn your design plans into accurate machine control models that keep your project on track and on budget.

Request a Quote

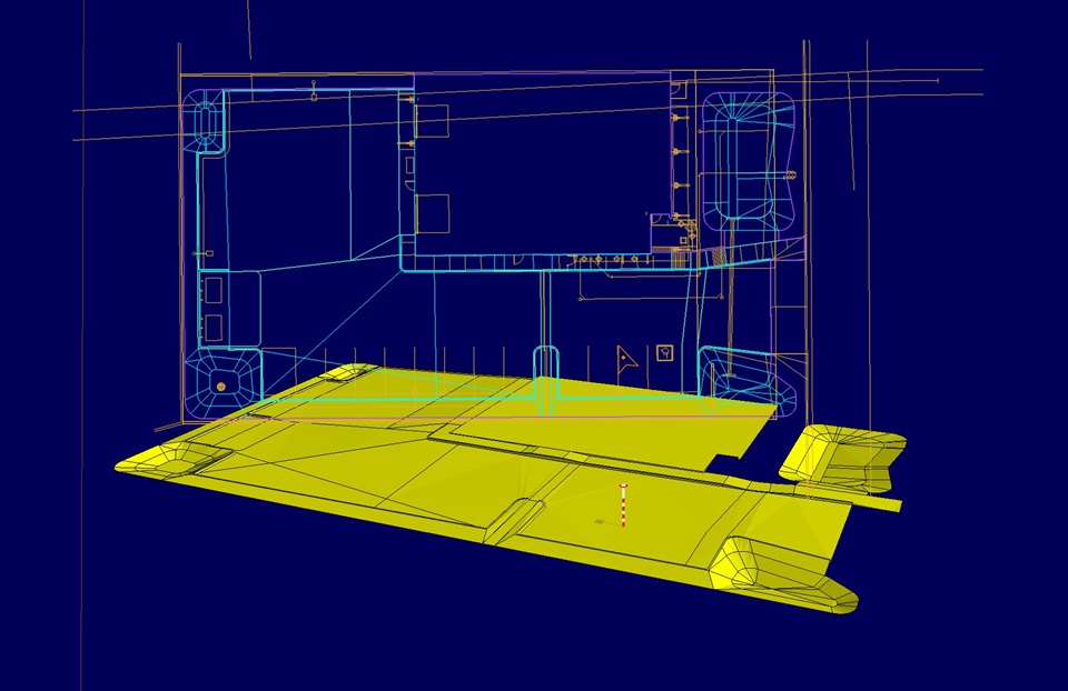
What is 3D Modeling?

3D machine control modeling is the process of converting engineering plans or survey data into a digital model that your equipment can use for automated grading and earthwork. These models guide machines with centimeter-level accuracy, reducing rework, saving time and improving efficiency on the job site. 

Our 3D Modeling Approach


step one

Initial Consultation
Our 3D modeling team will discuss your project, understand your equipment and usage and customize the model to meet your needs.  

step two

Capturing Data
To create a 3D model, we require engineering plans or survey data. Our team collaborates with design engineers to obtain precise field data and interprets it for field application.   

step three

Quoting and Building
Our team creates a personalized quote based on the project's scope. Upon agreement, we build the 3D model. 

step four

Delivering the Model
Our team delivers a 3D model ready for integration into your equipment using a compatible file type. 

Why Choose RDO for 3D Modeling?


Accuracy You Can Trust
We pride ourselves on delivering models with exceptional precision. Accurate models mean less rework, fewer delays and more confidence in your project. 

Support for the Life of Your Project 
Your job doesn’t stop after the first model — and neither do we. When revisions happen, we respond immediately so your crews aren’t waiting in the field. No two-week delays. Just fast, reliable updates when you need them. 

In-House Expertise, Backed by Core Values 
Our dedicated team works directly with you — no outsourcing, no middlemen. We combine technical skills with RDO’s commitment to partnership, ensuring your success from start to finish. 

 

Services

 

Site Grading Models
Site Grading Models
Accurate 3D models for site grading and earthwork operations. Ensure precise elevations and contours for efficient machine control and reduced rework.
Roadway Design Models
Roadway Design Models
Detailed 3D roadway models including alignments, cross-sections, and finish grade surfaces. Perfect for highways, streets, and major infrastructure projects. 
Utility & Drainage Models
Utility and Drainage Models
Comprehensive underground utility layouts with accurate trench depths and pipe alignments. Streamline installation and avoid costly conflicts.  
Commercial & Residential Site Models
Commercial & Residential Site Models
From subdivisions to large commercial developments, our models include building pads, parking lots, and site improvements for smooth construction workflows. 

We provide 3D GPS machine control model files for all the following systems 

Topcon logo
Trimble Logo
AgTek Logo
 

Submit a 3D Modeling Inquiry


Ready to get started or have questions about if your files will work with our 3D models? Fill out the form below and our team will respond within 1 business day. 

By clicking the "Submit" button, you agree with the storage and handling of your data by this website in accordance with our privacy policy.

Staying Connected

Join our email list to receive information on featured equipment, store promotions and sales, special announcements, and more.

Subscribe Now